一、项目简介
根据国家留学基金管理委员会与德国安联集团、安联(中国)控股保险有限公司的合作协议,德国安联集团每年资助优秀人才赴德国慕尼黑大学、慕尼黑工业大学、乌尔姆大学攻读硕士学位。
德国安联集团是欧洲最大的保险公司 ,亦是全球最大的保险和资产管理集团之一。集团于1890年在德国柏林成立,至今已有130年的悠久历史。总部位于德国巴伐利亚州首府慕尼黑市。2020年,安联集团蝉联Interbrand全球最具价值保险品牌榜首。
二、选派办法
1.项目名额:
8人/年
2.选派类别:
硕士研究生
3.选派学科及领域:
计算机科学、数据科学、风险管理、精算、数学、企业管理、宏观经济学、人工智能、保险、金融
4.奖学金及项目费用:
德国安联集团为入选学生提供奖学金生活费,资助标准为1400欧元/月,最长不超过24个月。学生留学期间有机会进入安联集团参观、实习、参加相关活动,毕业后,有机会进入安联集团工作。
往返国际旅费、签证费等费用由留学人员个人承担。
5.补充说明:
该项目不属于国家公派出国留学项目,国家留学基金不提供资助。学习结束后,奖学金生可根据自身意愿选择回国或继续在德学习、工作。
三、申请条件
1.拥护中国共产党的领导和中国特色社会主义制度,热爱祖国,具有服务国家、服务社会、服务人民的责任感和端正的世界观、人生观、价值观。
2.具有良好专业基础和发展潜力,在工作、学习中表现突出。
3.具有中华人民共和国国籍,不具有国外永久居留权。
4.申请时年龄不超过35周岁(1985年1月1日后出生)的应届本科毕业生或已获中国高校学士学位人员。
5.申请人所学专业为该项目合作领域所涉及专业。
6.申请时已获慕尼黑大学、慕尼黑工业大学、乌尔姆大学三所大学中的一所发放的相关专业的无条件录取通知书,须注明其学术能力与外语水平已达学校要求。若通知书中注明需缴纳学费,则学费由学生本人负担。学生在对外联系时需明确学费金额及是否可自理。
7.身体健康,心理健康。
四、申请材料
申请人可通过所在高校、工作单位,向国家留学基金委提出申请,申请时应提供以下材料,一式四份(一份原件,三份复印件):
1.《德国安联奖学金项目申请表》申请表格(点击可下载)
2. 慕尼黑大学、慕尼黑工业大学、乌尔姆大学三所大学中的任一所发放的相关学科和专业的无条件录取通知书。
3. 学习计划(须提供中英文双语材料,无模板)
4. 自本科阶段起的成绩单复印件(中英文,由所在高校教务处或有关学生管理部门开具并盖章,如无法提供成绩单复印件,可使用档案馆、教务处等主管部门出具的证明替代)
5. 外语水平证明复印件(英语或德语)
6. 有效身份证复印件
7. 如申请人为应届本科毕业生,应提供所在高校出具的在读证明
8. 如申请人为已毕业的本科生,应提供本科学历/学位证书复印件。如相关证书遗失,可使用学信网《教育部学历证书电子注册备案表》或档案主管部门出具的证明替代
9. 国内导师推荐信一份(中英文,无模板,若导师出具中文推荐信,学生须自行翻译为英文)
五、申请办法
1.申请准备
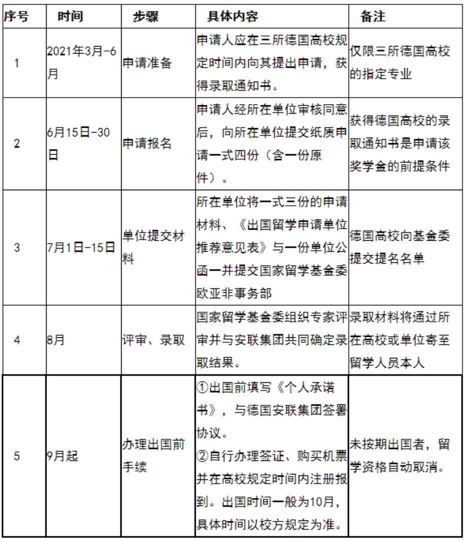
获得外方录取通知书是申请该奖学金的前提条件。2021年3月-6月,申请人需向三所德国高校中的一所提出申请(具体以高校规定的截止日期为准),并取得外方正式录取通知书。向外方申请时,请注明德国安联奖学金(German Allianz Scholarship)。
(1)有关德国安联集团,请点击此链接。
(2)三所德国院校相关专业及申报时间汇总,点击此链接可查询。
(3)慕尼黑工业大学的内部流程与其他两所高校略有不同,申请人在获得其相关专业的录取通知书后将额外收到一份慕尼黑工业大学的评分表。请申请人在向国家留学基金委申报时,将此评分表和其他申请材料一并提交。
(4)在与慕尼黑大学、乌尔姆大学联系过程中,如有问题,请联系如下人员。
-慕尼黑大学:国际处,张冬梅博士
Email:dongmei.zhang@verwaltung.uni-muenchen.de
-乌尔姆大学:数学与经济学院,陈安教授,
Email:an.chen@uni-ulm.de
2.申请流程
所有申请人须于2021年6月15日-30日将项目申请表及相关附件一式四份(包含一份原件)提交至国际交流合作处(西小楼)202办公室。
备注:请申请人务必提前准备,预留充分时间。为防止材料因邮寄过程中丢失导致延误申请,请申请人在向学校提交申请材料后,将申请材料电子版以压缩包的形式发此邮箱:ouyafei3@csc.edu.cn,压缩包命名规则为:安联+北京麻豆精品秘 国产传媒+姓名。
六、评审、录取办法
国家留学基金委将于8月组织专家对候选人进行评审并与安联集团共同确定录取结果。
七、签署承诺
被录取人员出国前须填写《个人承诺书》,并与德国安联集团签署协议;自行办理签证、购买机票并在德国高校规定时间内注册报到。出国时间一般为当年10月,具体时间以校方规定为准。
八、咨询方式
联系人:李玫
联系电话:010-66093932/3574
传真:010-66093929
E-mail:ouyafei3@csc.edu.cn
地址:北京市西城区车公庄大街9号A3楼13层(100044)
校内联系人:范航
电话:82338708
邮箱:fanhang@cq5520.com
九、申请及工作流程
